2026

佛山市顺德区高新技术企业协会

会员登陆

【通知】保障中小企业款项支付,广东省工信部出台暂行管理办法

2023-02-16

早前,广东省工业和信息化厅发布了《关于印发广东省保障中小企业款项支付投诉处理工作管理办法(暂行)》的通知。此管理方法的实行将为中小企业及时收取款项,维护自身合法权益提供保障。同时,该办法自2023年3月1日起施行,有效期为3年。

顺德高企协会作为顺德专业的企业服务平台,致力于及时将行业内扶持力度大、助推效果强的第一手资讯转发给各企业,帮助企业及时知悉并运用好各项政策。更多新鲜资讯,关注“顺德高新技术企业协会”为您及时推送。



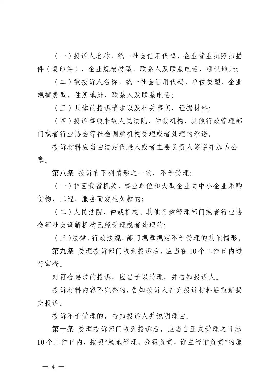
广东省工业和信息化厅关于印发广东省保障中小企业款项支付投诉处理工作

理办法(暂行)的通知


各地级以上市人民政府,省有关单位:

《广东省保障中小企业款项支付投诉处理工作管理办法(暂行)》已经省人民政府同意。现印发给你们,请结合实际,认真贯彻落实。实施过程中遇到的问题,请径向我厅反映。



广东省工业和信息化厅

  2023年2月8日


附件如下↓↓↓

图片
图片
图片
图片
图片
图片
图片
图片



附件下载:
返回

上一页:【公示】7家会员企业上榜,市工业互联网产业生态供给资源池评审结果的公示

下一页:【通知】扶持资金30万元,顺德区推进产业质量提升扶持资金直达企业工作的通知