2026

佛山市顺德区高新技术企业协会

会员登陆

完美收官!2022年顺德区优秀创业项目评选暨港澳青年创业创新大赛决赛及颁奖典礼圆满落幕

2023-01-14

逐梦粤港澳

智汇大湾区

2022年顺德区优秀创业项目评选

暨港澳青年创业创新大赛决赛及颁奖典礼



顺德城市网
,赞53





1月9日,2022年顺德区优秀创业项目评选暨港澳青年创业创新大赛决赛及颁奖典礼在顺德新能源汽车小镇举行。


顺德区民政和人力资源社会保障局机关党委副书记、区残联副理事长吴智力,顺德区推进粤港澳大湾区建设领导小组办公室常务副主任邱国盛,顺德区委统战部副部长关诗咏、顺德区民政和人力资源社会保障局就业促进科科长刘凡、顺德区民政和人力资源社会保障局就业促进科副科长麦顺和及顺德高新技术企业协会秘书长陈赢扬等领导出席本次活动。


本次活动是在佛山市人力资源和社会保障局的指导下,由顺德区民政和人力资源社会保障局、顺德区推进粤港澳大湾区建设领导小组办公室、顺德区台港澳事务局联合主办,顺德创业创新学院、佛山市顺德区高新技术企业协会、顺德新能源科技小镇联合承办,顺德港澳城港澳台交流促进中心、顺德区创新创业公益基金会、各镇街公共服务办公室共同协办。


图片




图片

参赛创业团队合影留念





决赛风采

图片
图片
图片
图片
图片





值得关注

大赛不仅吸引顺德各高校、职校学生创业团队,顺德创业企业参与,也吸引了顺德本地知名企业参加,美的洗涤电器制造有限公司带来的搭载直流变频技术的智能洗碗机,运用各种创新技术,从中国人的饮食习惯开发产品,引起在场观众和专家评委的注意。


图片

精彩瞬间

2022顺德区级创业孵化基地授牌仪式

图片

港澳青年组一等奖得主

图片

成长组一等奖得主

图片

初创组一等奖得主

图片

学生组一等奖得主

图片

成长组、港澳台青年组二等奖得主

图片

学生组、初创组二等奖得主

图片

成长组、港澳台青年组三等奖得主

图片

学生组、初创组三等奖得主

图片

优秀奖得主

图片

More


活动为2022年新增区级创业孵化基地“太火鸟(顺德)设计科技联合加速基地”“群策时空青年创业社区(容桂)”颁发牌匾,并对学生组,初创组,成长组和港澳台青年组获奖的项目和选手发放证书与奖金。




图片

顺德创业创新学院执行院长姜红介绍学院2022年工作总结以及2023年工作计划

“一直以来,顺德创业创新学院作为顺德创业种子的摇篮,一直秉持‘以培训促进创业、以创业带动就业’的就业促进机制,开展了各类创新创业活动。学院不仅是展示我区“大众创业,万众创新”良好文化氛围的一个服务平台,也是我区创客相互交流相互切磋的舞台。”






领导讲话



顺德区民政和人力资源社会保障局机关党委副书记、区残联副理事长 吴智力
图片
图片

吴智力表示,希望以赛事为纽带,吸引更多粤港澳三地青年携项目来顺德参赛和交流发展,顺德热诚欢迎人才、机构、项目、资本集聚顺德、扎根顺德,与顺德同成长。





评委点评

图片

粤港澳大湾区青年创新中心执行秘书长、粤港澳大湾区青年创新与创业联盟主席,黄恩华老师


图片

中国青年创业导师、创客中国创业导师和评委 周到户老师

本次报名的参赛项目已经突破3位数了,更重要的是我们的世界500强美的都来参赛了,这充分说明,这几年我们顺德人力资源和社会保障局主办、顺德高新技术企业协会承办的优秀创业项目大赛的社会影响力已经很高。特别是今年新增开辟的港澳台项目组,这样的大赛在未来我们相信会成为顺德这座城市,在大湾区、在华南地区、在中国一个新的名片呈现给大家,那就是创新顺德。





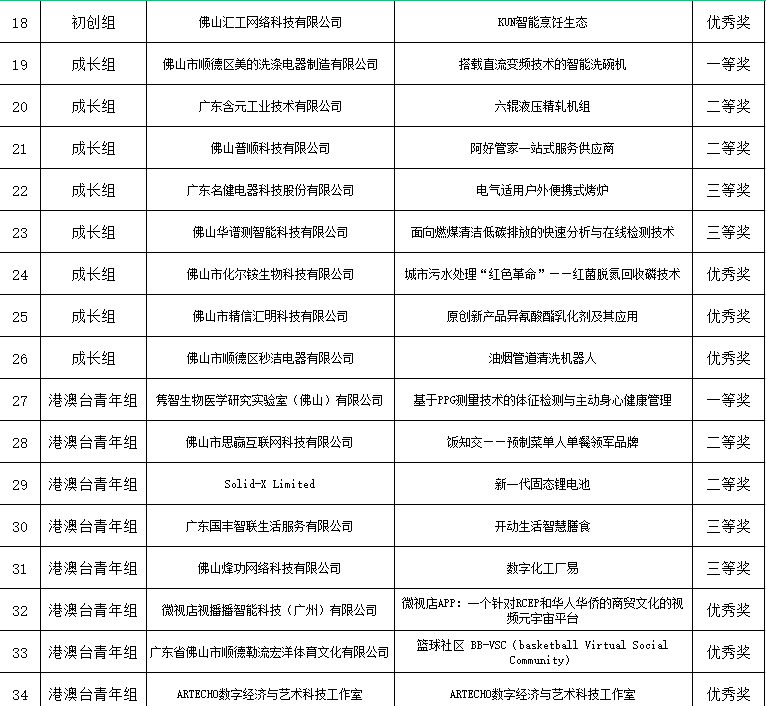
获奖名单


图片

图片

(点击查看大图)




大赛相关信息


自2019年启动以来,顺德区优秀创业项目大赛累计吸引企业、初创团队、中高等院校超300个优秀项目报名参加,涵盖智能家电、高端装备制造、新材料、电子信息等传统顺德优势产业,以及生物医药、新能源、数字创意等新兴产业,与大湾区未来产业发展息息相关。


前三年大赛获奖单位累计获得政府扶持资金超180万元,90%以上的初创团队项目落户顺德,其中已有29家优秀创业项目单位已是顺德存量的国家高新技术企业,累计工业总产值达15.22亿元,缴纳税收额超3300万元,每年研发投入超8000万元,带动就业超2200人。


图片

了解更多


图片

目前,协会已在协助本次大赛港澳项目与科创集团对接资源,若对本次大赛项目有投资意向,请联系协会人员:22809221 吴小姐


顺德创业创新学院

顺德创业创新学院是在顺德区民政和人力资源社会保障局的指导下成立,由佛山市顺德区高新技术企业协会开始承办营运的培训学院。旨在催生社会创新发展潜能,培育社会创新文化和创新型人才,“以培训促进创业、以创业带动就业”


一直以来,学院积极开展包括课程培训、学习交流、创客辅导、资源链接、创业路演、项目融资等一系列的公益活动,为顺德创业者和顺德企业提供更高质量的培训服务,为顺德创业创新事业的发展持续注入新的活力。

学院联系方式:

姜老师:22809227;18188725527

吴老师:22809221;18188725516

梁老师:22809204;18188725525

(以上微信同号)

来源 | 顺德创业服务

声明丨我们推送的每一篇文章都会标明来源与作者,版权归原作者所有。若未能找到作者和原始出处还请谅解。如有侵权请联系我们,我们会在第一时间删除。


附件下载:
返回

上一页:收官之战打响!2022 年顺德区优秀创业项目评选暨港澳青年创业创新大赛决赛及颁奖典礼约定你!

下一页:【开工大吉】顺德高企协会祝全体会员大展宏图,财源滚滚!