2026

佛山市顺德区高新技术企业协会

会员登陆

叮咚!请查收关于优质中小企业梯度培育管理实施细则

2022-11-19





现转发广东省工业和信息化厅关于印发优质中小企业梯度培育管理实施细则的通知。本细则适用于创新型中小企业、专精特新中小企业、专精特新“小巨人”企业三个层次梯度的企业。请符合条件的企业认真查阅。

顺德高企协会作为顺德专业的企业服务平台致力于及时将行业内的第一手资讯及时转发给各企业,帮助企业及时知悉各项政策。更多新鲜资讯,关注“顺德高新技术企业协会”为您及时推送。




广东省工业和信息化厅关于印发优质

中小企业梯度培育管理实施细则的通知



各地级以上市中小企业主管部门:

现将《广东省工业和信息化厅关于广东省优质中小企业梯度培育管理实施细则(试行)》印发给你们,请遵照执行。执行中如遇问题,请径向我厅反映。



广东省工业和信息化厅

2022 年 11 月 11 日


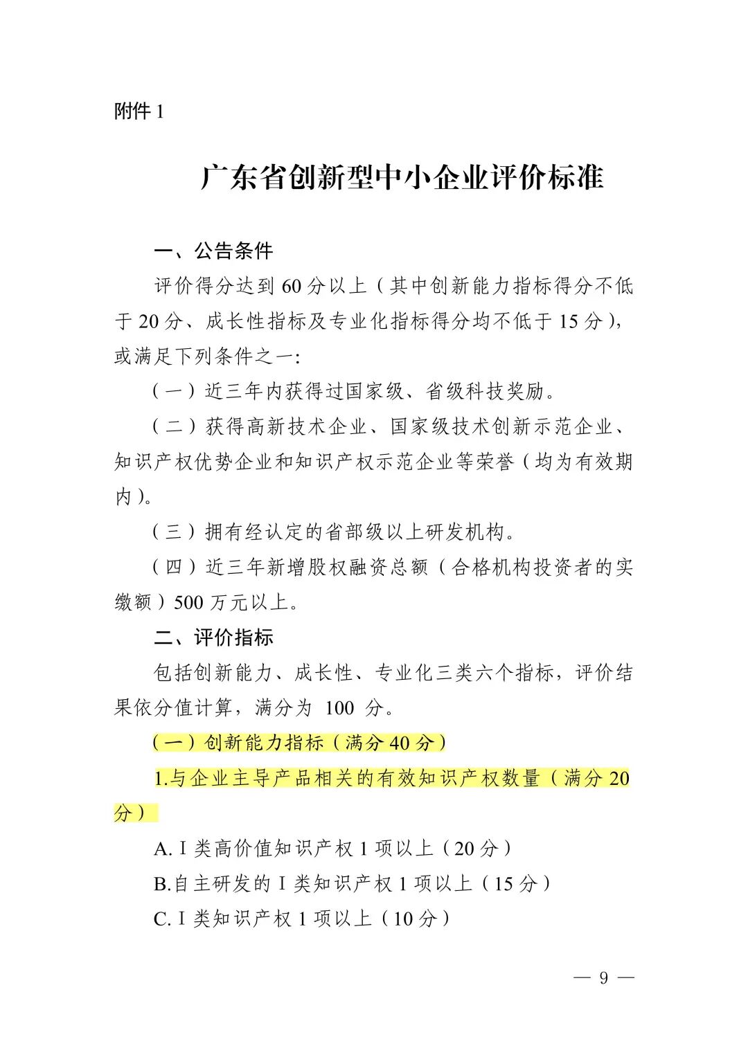
评价标准请看下表

图片
图片
图片
图片
图片
图片
图片
图片
图片
图片
图片



通知原件请扫描二维码查看

图片

【END】




附件下载:
返回

上一页:关于2022年省级促进经济高质量发展专项资金(促进小微工业企业上规模)入库项目的公示

下一页:@各企业单位,关于组织申报专利申请精准管理名单的通知已发出