2026

佛山市顺德区高新技术企业协会

会员登陆

【职称】顺德区民政和人力资源社会保障局转发佛山市人力资源和社会保障局关于做好 2025年度职称评审工作的通知

2026-01-04

各镇(街道)公共服务办公室,各有关单位:

现将《佛山市人力资源和社会保障局关于做好2025年度职称评审工作的通知》转发给你们。顺德区2025年度职称申报受理工

作安排如下,请一并贯彻执行。

一、受理时间

请申报人对照所申报的专业、级别、申报方式、受理区域,

在规定的受理时间内提交纸质申报材料,逾期提交将不再受理

(一)机电专业高级工程师、电力专业高级资格工程师申报

材料受理时间为2026年1月5-16日(工作日)建筑专业正高级

工程师和高级工程师职称材料受理时间另行通知,请留意

http://www.shunde.gov.cn/hrss/通知公告栏目。其他高级专业

技术资格申报材料受理时间按省相关部门的评审通知受理时间。

(二)属顺德区建筑中、初级职称评委会和顺德区机电中、

初级职称评委会评定的认定材料受理时间为2026年1月5-16日(工作日)评审材料受理时间为2026年1月19-30日(工作日)

(三)属市中、初级职称评委会评定的认定、评审材料受理

时间请留意 http://hrss.foshan.gov.cn/ztzl/rczt/fszc/佛山

市人力资源和社会保障局发布的 2025 年度职称评审工作受理机

构及时间的通知。

(四)属省评审、认定的中、初级专业按省相关部门的评审

通知受理时间

(https://ggfw.hrss.gd.gov.cn/gdweb/ggfw/web/pub/ggfwzyjs.do)。

二、受理地点

(一)高级专业技术资格评审材料

1.申报机电专业高级工程师、电力专业高级资格工程师

称,申报人的评审材料由工作单位审核盖章后直接提交到顺德区

人力资源公共服务中心(地址:顺德区大良街道鉴海北路 362 号

3 楼人才服务部)。

2.其他高级专业技术资格评审材料,由各镇街或区属主管部

门审核盖章后提交到顺德区人力资源公共服务中心审核,然后自

行送审。

(二)中、初级专业技术资格评审、认定材料

1.属顺德区机电和建筑中、初级职称评委会评审、认定的专

区属企事业单位的评审、认定材料由主管部门审核盖章后提

交到顺德区人力资源公共服务中心。镇街企事业单位的评审、认

定材料提交到单位所在的镇街公共服务办公室。上述申报的纸质

材料提交后,请提交表二、表三可编辑的 word 文档终稿至

sdrcfw@163.com,进行审核。

备注:建筑工程造价专业不评审、认定工程师/助理工程师/

技术员。城乡规划专业职称评审转至省自然资源厅组建的工程系

列自然资源专业职称评审委员会负责。

2.属市评审、认定的专业

申报人的评审、认定材料由各镇街或区属主管部门审核盖章

后提交到顺德区人力资源公共服务中心审核,然后自行送审。受

理范围及受理地点请留意

http://hrss.foshan.gov.cn/ztzl/rczt/fszc/佛山市人力资源

和社会保障局发布的 2025 年度职称评审工作受理机构及时间的

通知。

3.属省评审、认定的专业

申报人的评审、认定材料由各镇街或区属主管部门审核盖章

后提交到顺德区人力资源公共服务中心审核,然后自行送审。

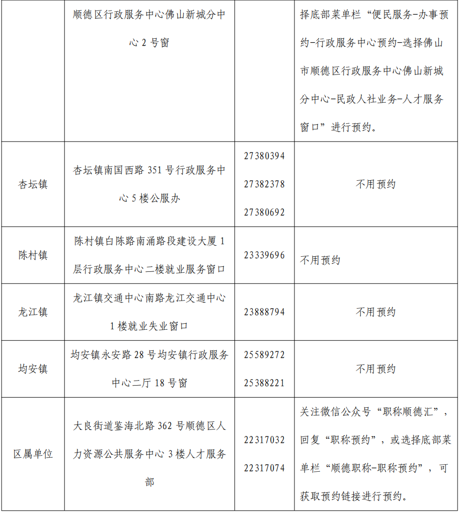
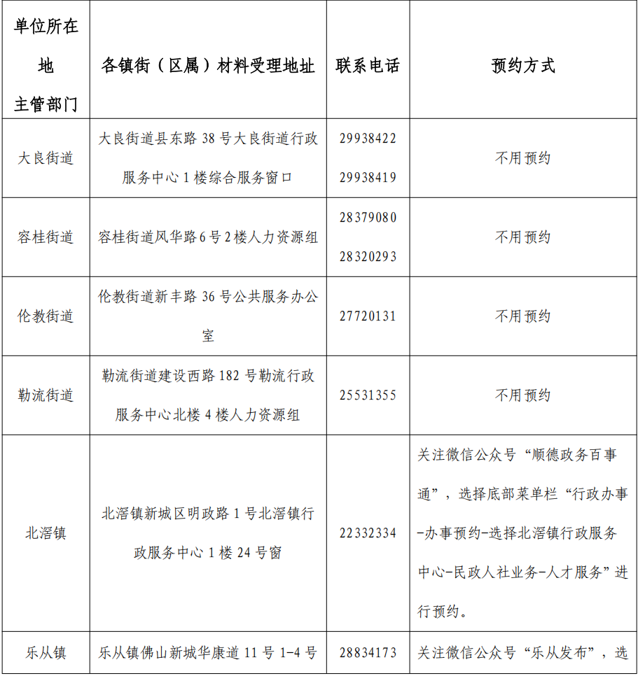
三、联系方式

各镇街公共服务办公室及区属(顺德区人力资源公共服务中

心)办理职称评审、认定业务联系方式如下:

四、网上申报有关事项及指南

广东省职称评审工作启用广东省专业技术人才职称管理系

统进行申报(网址:

https://ggfw.hrss.gd.gov.cn/gdweb/ggfw/web/pub/ggfwzyjs.do),专业技术人员须通过该职称管理系统申报评审,并在规定受理时间内提交纸质申报材料。网上申报具体操作、有关表格填

写提示、相关办理业务手册可登陆

http://www.shunde.gov.cn/sdqmzhrlzyshbzj/zwgk/xzzq/在“政务公开”—“下载专区”内查阅参考。

顺德区民政和人力资源社会保障局

2025年12月29日

联系方式

如有职称需求,请扫描下方二维码或联系老师。

联系人:李老师

固话:0757-22809204

手机:18188725525(微信同步)

报名点:佛山市顺德区高新技术企业协会

地点:大良近良路名汇大厦6楼


附件下载:
返回

上一页:【通知】关于领取2025年顺德区高新技术企业协会高新技术产品证书的通知

下一页:【通知】关于领取2025年高新技术企业证书的通知